全国自動車交通労働組合連合会はハイタク産業に従事する労働者で構成する労働組合の連合体です。本ホームページは、どなたでも自由に全てご覧いただけます。


ホーム  >  ニュース  > 2023年12月23日掲載



岩手県議会が﹁ライドシェア反対﹂の意見書


12月8日、デジタル庁の前で全自交労連が行ったライドシェアに反対する街宣行動。
全国の役員や東京地連の役員ら約60人が「タクシーをつぶすライドシェア絶対反対」と声を上げました①


12月8日、デジタル庁の前で全自交労連が行った
ライドシェアに反対する街宣行動。
全国の役員や東京地連の役員ら約60人が
「タクシーをつぶすライドシェア絶対反対」
と声を上げました②
埼玉県や兵庫県で知事への要請行動を実施

ライドシェアの導入をめぐる動きは佳境を迎えています。解禁派は新法の制定を求めていますが、まず年内に、現行の道路運送法の78条(自家用有償運送など)の範囲で実施できる"ライドシェア的なもの"について政府方針が示されます。

方針策定に向け、解禁派のデジタル行財政会議や、規制改革推進会議、小泉進次郎議員を中心とした超党派のライドシェア勉強会などが会合を重ねており、政府や国土交通省に対し「タクシー会社以外にも管理させろ」「雇用関係を条件にするな」、「地域公共交通会議を通さず首長の一存で実行可能にしろ」、「大阪などの都市部でも認めろ、運賃はダイナミックプライシングを認めろ」など、好き勝手な要求を突きつけています。

溝上泰央中央執行委員長(右端)は12月4日、
ハイタクフォーラムを代表して超党派国会議員
によるライドシェア勉強会に出席し
「ライドシェア=白タクの導入に断固反対する」
と主張しました。
左から2人目が小泉進次郎議員(勉強会会長)、
左端が川鍋一朗全タク連会長
こんなものが実現すれば、日本の公共交通はズタズタにされ、労働者全体の権利が破壊されます。ハイタク労働者だけでなく、全ての労働者、そして交通事業者とともに全国で反対の声を上げましょう。

嬉しいニュースでは岩手県議会が12日、「安全・安心を無視した無秩序なライドシェアの導入に反対し地域公共交通を守る施策の推進を求める請願」を採択し、政府や国会に意見書として提出しました。さらに、埼玉や兵庫でも県への要請が行われています。自分の住む県や市長村にライドシェアを入れないよう運動を強化しましょう。

全自交本部では12月4日に溝上泰央中央執行委員長が小泉ライドシェア勉強会に出席し、力強く反対の声を上げ、8日にはデジタル庁前で抗議の街宣行動を実施。13日には声明を発して、口先だけのタクシー・ライドシェア共存論を強く批判し、供給不足のへの対案を示しました。




《スローガン案》
運賃改定を賃上げに! 労働条件改善で仲間を増やす!
ライドシェア合法化阻止!地域公共交通は我々が守る!



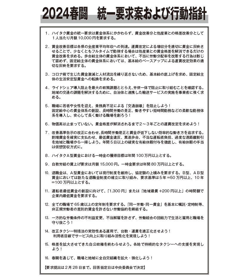
2024春闘
取り組みの基調


労働条件改善の速度が業界の存亡を左右する

ライドシェア解禁の脅威が目前へと迫る中、供給不足の解消について早急に目に見える結果を社会や行政に示さなければなりません。そのためには賃金・労働条件の飛躍的な向上と急速な要員不足の解消が必要です。「3年後、5年後に結果を出す」といった取り組みでは、ライドシェアの解禁を止めることはできず、ハイタク産業そのものが消滅してしまいます。コロナ禍は「公共交通の人手不足の状況を10年加速させた」と言われました。需要が回復した今こそ、10年分の時計の針を一気に巻き戻さなくてはなりません。この春闘における労働条件改善のスピードが業界の存亡を左右するのです。
ハイタク産業だけではなく、多くの産業がいま人手不足に苦しんでいます。だからこそ他産業と比べても魅力的な賃金、そして働き方を実現しない限り、新たな仲間は増えません。非常事態であるという認識を経営者に自覚させ、思い切った賃金の改善、そして働き方の改革を進めることが求められます。人材採用が進み稼働が増えれば台当たりの営収は落ち込むことになりますが、ライドシェアが導入されればはるかに大きな損失を受けることとなります。

地域の足の確保
接客接遇の向上


「タクシーが足りない」という声の原因は地域ごとに違います。都市部では労働条件の改善を進め乗務員を増やすことが最大の対策です。一方、過疎地では、タクシー会社が自治体と連携して乗合や定額のタクシーなどに取り組むことが必要です。また観光地では需要が高まる時期に合わせ、乗務員と車両を増減させる実験が始まりました。地域の足の確保を経営者に働きかけると共に、「仕事の苦労に見合った賃金、公平な待遇、やる気を損なわない制度」を会社と交渉し、実現することは労働組合にしかできない役割です。
また、物価高騰が続くなか定期的な運賃改定は欠かせませんが、値上げに理解を得るためには、より一層の接客・接遇向上が必要です。「日本のタクシーは安心で安全でレベルが高い」。その評価を維持し続けることがライドシェア阻止のためにも極めて重要です。

全ての職場で交渉を!
闘いの熱を組織拡大に


「要求しないものは実現しない」ことを肝に銘じ、全ての職場で要求を提出しましょう。交渉の成果やライドシェアに対する政策闘争を組織拡大に生かしましょう。


春闘方針の要約

2024春闘は、ハイヤー・タクシー産業の存亡を賭けた闘いとなります。ライドシェア導入の動きが日増しに高まる中で、「タクシーが足りない、乗務員が足りない」という声をなくす取り組みが労使双方にとっての最優先かつ緊急の課題であり、そのためには魅力的な賃金・労働条件と働きやすい職場環境を実現することが必要だからです。離職者を減らし、新たな仲間を職場に招きいれ「自分たちの住む場所にライドシェアは入れない、タクシーが地域公共交通を守る」と、自信をもって断言できる状況を労使で作り上げること、それが2024闘の最大の課題です。
2024春闘の統一要求額はハイタクで月額1万円を掲げていますが、これは運賃改定の反映分を除いた純粋な賃上げの要求額です。運賃改定の増収分と月額1万円の賃金改善分を併せて、飛躍的な待遇向上を果たし、他産業との賃金格差を一気に縮め、さらに追い抜くことが今春闘のテーマです。2022年の厚生労働省調査では、タクシー乗務員の年収と全産業平均の年収には135万2400円の格差がありました(男性平均では191万3000円、女性平均では74万1400円の格差)。この賃金格差を解消し、安定した賃金を実現することこそ、ライドシェア阻止に向けた最も有効な対策にほかなりません。
全国の大半の地域で運賃改定が実現し、歩合給制度のプラスの効果から月例賃金が大幅に向上しています。しかし、一部の事業者は運賃改定に合わせて、労働分配率の改悪を実施・画策しました。今回の運賃改定の大義は、労働条件を向上させ、要員不足を解消することであり、労働分配率を引き下げる行為は負担増をお願いする利用者への裏切り行為と言っても過言ではありません。このような賃下げ行為は断じて認められません。また固定給主体のA型賃金の職場では固定給部分の引き上げがない限り、増収分が適切に反映されないことから、強くベースアップを要求します。
賃金改善に加え、女性・若者・高齢者ら、全ての人が働きやすい職場環境の実現を急がなくてはなりません。具体的には短時間勤務の導入や、長時間労働の是正、定年延長や会社負担による健康診断の項目拡充・脳MRI健診の実施等です。2024年4月1日からは、労働時間に関する規制が大きく変わります。これを好機と捉え、賃金を減らさず労働時間を減らす取り組みが重要です。若い人ほどワークライフバランスを重視し、長時間労働を敬遠することが各種の調査で明らかとなっており、ハイタク業界のイメージを変えるためには、大胆な見直しが必要です。
政策面の闘いでは、一にも二にも、ライドシェア阻止に全力を挙げます。各職場の労使で危機感を共有し、労使一体で一般市民や議員、行政への働きかけを行う必要があります。選挙では、多くの議員がライドシェア反対で活動している立憲民主党を支援し、公共交通と自らの生活を守ります。特に、党を挙げライドシェアを推進する日本維新の会の勢力拡大は絶対に阻止しなくてはなりません。
物価高が止まらず、他産業でも大幅な賃上げが予想される中で、エッセンシャルワーカーであるハイタク乗務員、自動車教習所の指導員・検定員の待遇改善は急務です。2024春闘では劇的な待遇改善を求め、地域公共交通を守る闘いに取り組みます。



政策要求の重点

① ライドシェア阻止に向け、労使一体で取り組むことを求めます。
② 地域の実情に合わせた供給不足の解消対策に全力で取り組むことを求めます。
③ 物価高騰に対応し労働条件改善の原資をつくるため、必要に応じ新たな運賃改定の申請を求めます。


闘いの進め方

①1月23 日の第102 回中央委員会で2024 春闘方針を確立。
② すべての地連・地本及び各単組・支部・分会は、要求提出日までにストライキ権(組合員の無記名投票による過半数の賛同)を確立します。
③要求提出は2月末日までとします回答指定日は中央委で決定。
④ 闘いのヤマ場には、ストライキを含む「統一行動日」「統一行動ゾーン」を設定して交渉を集中させ、解決を促進します。



ハイヤーの春闘

(1)定期昇給とベースアップを中心に交渉
時間外労働に依存しない賃金体系構築に向けて、固定給部分を交渉の基軸とし、基準内賃金の積上げに繋がる要求をします。また、年間一時金、退職金加算等も含めたトータル賃金交渉に臨み、ハイヤーが、より生涯職業として確立するよう交渉します。

(2)時間外労働時間の短縮
2024年4月に施行される改正改善基準告示では、36協定の締結にあたり時間外労働時間を1か月45時間、1年360時間までとし、特別条項を締結する場合であっても最大年間960時間までとなります。運転者の健康を考慮した改正であることからも、拘束時間及び時間外を含む実労働時間の管理方法について労使でしっかりと協議し、日々の労務管理についても確認が必要です。また、時間外労働月60時間以上5割増し賃金支給対応の確認も含め、時間外労働に過度に依存しない効率的な賃金体系を構築するよう要求していきます。

(3)65歳までの継続雇用と70歳までの勤務延長者への「同一労働同一賃金」の実現

(4)健康管理の充実

《ハイヤーの政策要求》
・運賃改定の適切な実施
・登録事業者の事業実態の把握と悪質事業者排除
・2023年11月、公正取引委員会が示した「労務費の適切な転嫁のための価格交渉に関する指針」に基づく適正な価格転嫁


自教の春闘

自教労働者の2024春闘要求

1.賃上げ要求は、月例で15000円とします。待機時間も労働時間として適正な賃金支払いを要求します。時間額1500円以上の企業内最低賃金協定の締結を求めます。

2.一時金要求は、年間80万円以上とし、各職場が自主的に決定することとします。

3.退職金増額を要求します。中退共加入を促進し、月額掛金1万円以上を求めます。

4.各種資格手当の新設や増額を求めます。高齢者への運転技能検査など新たな業務負担に対する手当を求めます。

5.定年年齢を65歳とするよう求めます。同時に年齢による賃金減額を行わないよう求めます。

6.同一労働・同一賃金を求めるとともに、嘱託・パート指導員などの不安定雇用を排除し、正社員化を進めます。
政策課題については、合理的で実態に即したな教習内容や、地元でも各種資格を取得できるようにする制度改正、補充講習の運用見直し、AI教習の拡大反対などのテーマに連合・自動車教習所連絡会等を通じて取り組みます。


辻元清美議員が新たな質問主意書

辻元清美参議院議員(タクシー政策議連会長)は、12月12日に政府に対し「ライドシェアについての河野太郎大臣の『相関関係』発言とUber Japan提出資料に関する質問主意書」を提出。
「強制性交等」の発生率が、アメリカのUberと日本のタクシーを比較した場合に220・2倍あることを指摘。
国全体で見た発生率の差は39・2倍なので、ライドシェアはタクシーより5・6倍、凶悪な性犯罪の発生率が高いことを証明し、政府の見解を正しています。同時に規制改革推進会議のワーキンググループに提出された、「UberJapan」社の資料に多くの誤りがあることを指摘し、採用しないよう求めています。
辻元議員は11月27日の参議院予算委員会では芸術的な質問を連発し、万博の費用や防衛費について多くの新事実をあぶり出しました。ライドシェア問題についても、岸田文雄首相や斉藤鉄夫国土交通相から、自家用有償運送を運行する際に「地域の合意」が重要という答弁を引き出しました。
また河野太郎氏が外務大臣の時に、在ロサンゼルス領事館がライドシェア利用への注意喚起を行っていることを指摘した際、河野氏は携帯電話をさわる小芝居で逃げ、誠実に回答しませんでした。


ライドシェアありきの空論を捨て 真に移動困難解決の議論を



1.ライドシェア勉強会の提言について

「超党派ライドシェア勉強会」が国交省に提出した政策提言には、「タクシードライバーの増加や賃上げを支援」「エッセンシャルワーカーであるドライバーの処遇について十分に配慮すること」等の記載があるが、反対派をなだめるために、口当たりの良い言葉を無責任に羅列しただけであり評価できない。なぜなら、それ以外の部分で▽道路運送法78 条3号の特例で、都市でも観光地でも大阪万博でも「ライドシェア」を認めること▽ドライバーは雇用契約だけでない多様な働き方を認めること▽自家用有償旅客運送を簡単に早く行えるよう制度を見直せ▽「ライドシェア新法」の制定を来年中に求める。といった内容を要求しているからだ。 
これが実現すれば、利用者の安全や利益が損なわれ、バス・タクシー会社の売上は低迷し、乗務員の賃金は悪化して人材不足が加速することは火を見るより明らかである。二種免許の役割を軽視している点も大問題だ。

2.タクシー不足への対案

ライドシェア導入という目的が先にあるため、観光地や都市、過疎地の問題を区別せず、全てをライドシェアで解決しようとする暴論がまかりとおっている。「タクシー不足」の原因と解決策は地域によって全く異なるため①都市部 ②観光地 ③交通空白地並びに過疎地 ④鉄道・バス等の運休や天候の急変等の4つのケースごとに課題を整理し、それぞれに必要な対策を取ることを提案する。

3.規制改革推進会議での川邊健太郎委員の発言について

12月12日の規制改革推進会議のWGで、川邊健太郎委員がUberの作成した資料を根拠にして、ライドシェアはOECD加盟国の8割で禁止は誤りと主張したことに反論する。
第一に、ライドシェア解禁で大きな利益を得る企業の資料が、検証すらされず政府の会議で「事実」と認定されることは公正を欠く。
第二に、橋下徹氏らが「先進国でライドシェアを導入していないのは日本くらい」と不正確な印象操作を行い、川邊氏自身も「移動後進国」と評してきたことを、まず撤回し謝罪すべき。
第三に、Uber社の主張する数字は、ドライバーに対し、行政の許認可や登録を義務付けている形式を含んでおり、これはライドシェアとは言えない。



自治労全国一般評議会自動車教習所協議会と全自交労連は、11月5、6日、東京都千代田区の自治労会館で第52回自教全国交流集会を開催しました=写真。
全自交からは自教部会の高橋学部会長、秋田地連・太平自動車学校職員組合の藤原勇委員長、黒井龍一書記長、愛知地連・愛知自動車学校労働組合の大橋正和委員長、同江南分会の瀬川幸尚書記長に加え、本部の本田有書記次長、津田光太郎書記次長が参加しました。
交流会では、事前に各職場に行った労働条件アンケート調査をもとに、2024春闘に向けた課題を議論し、太平自動車学校と愛自学労の仲間も職場の現状や課題について報告しました。
また本田有書記次長が、最高裁で差し戻し判決が出た名古屋自動車学校の地位確認訴訟について報告。定年後再雇用の処遇の切り下げについて強い危機感を述べました。
調査の結果、2023春闘の賃上げ額は、指導員の単純平均で前年比1481円増の5089円で、健闘が明らかとなりましたが、まだ連合の平均(従業員99人以下)にも追いついておらず、2024春闘では格差是正に向けたさらなる賃上げが必要です。





東京地連では内田亨新委員長(大和)が「ライドシェア白タク合法化阻止に加え、全自交運動のさらなる発展に誠心誠意取り組む」とあいさつ。また松本和也副委員長(京王)、本田明広書記長(京王)、奥村公章書記次長(日交労)ら新任役員が承認されました。
大阪地連では、橋口学委員長が大阪府市のライドシェア有識者会議に対し「結論ありきで許されない」と糾弾。
兵庫地連では北坂隆生委員長が「ライドシェアを阻止し職場の仲間が安心して働けるよう運動を進める」と表明。
岡山地本では大石純委員長が「6月下旬運賃改定で9月まで売上も良かったが、10月に入り低迷している」あいさつ。関西地連の成田次雄書記長が来賓参加。


全国自動車交通労働組合連合会
〒151-0051 東京都渋谷区千駄ヶ谷3-7-9
TEL:03-3408-0875 / FAX:03-3497-0107
E-MAIL: zenjiko-roren@zenjiko.or.jp
Copyright(c) Zenjiko-roren.National Federations of Automobile Transport workers Unions.ALL RIGHTS RESERVED.