全国自動車交通労働組合連合会はハイタク産業に従事する労働者で構成する労働組合の連合体です。本ホームページは、どなたでも自由に全てご覧いただけます。


ホーム  >  ニュース  > 2017年10月4日掲載



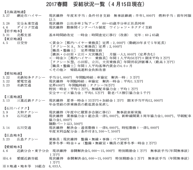
8地連・地本等で16組合が妥結、組合員数で6000人突破

全自交の2017春闘は、4月中旬の第3次統一行動ゾーンに入り全国各地で賃金改善を目指した団体交渉が精力的に行われています。4月15日までに決着を果たした組合は、8地連・地本等の16組合。組合員数で6033人に達しました。昨年同時期と比較しては妥結組合数、組合員数ともに下回っていますが各地で交渉を追い上げています。

全自交労連が4月15日までに集約した全国の妥結状況は、北海道地連(3組合)、岩手地本(1支部)、東京地連(1組合)、愛知地連(3組合)、三重地連(1組合)、石川ハイタク(3組合)、広島地本(1支部)、愛媛地本(2分会)の8地連・地本、14組合と愛媛近鉄労組が妥結しました。この内、3月内に決着した組合は6地連・11組合となっています。
月例賃金の妥結水準は、愛知地連の名鉄知多タクシーが1000円を獲得したのをはじめ、東京地連の日交労が2000円(ハイヤーで勤続年数延長)、愛知地連の名鉄交通が400円の定昇を確保・改善しました。また、北海道地連の安全永楽交通が公出歩率2%アップを実現しています。
臨時給・一時金については、名鉄交通が昨年実績の年間76万円、日交労・都内ハイヤーが昨年実績を3万円上回る年間53万円、三重近鉄が夏季33万と加給1万円を獲得した他、岩手地本の北都支部が一時金査定を改善し、広島タクシーでも夏季冬季一時金のプラスアルファーを実現しました。
解決一時金・期末手当・協力金等を獲得した組合は、9組合になっています。
国会附帯決議にある累進歩合の廃止では、石川ハイタクの大和が積算歩合制への移行を確認しました。また、定年後の嘱託契約社員との格差是正では、北海道地連の安全永楽交通が正社員と配分率を同率とする事を確認しました。
その他、北海道地連の網走市ハイヤー、石川ハイタクの大和タクシー、愛媛地本の近鉄分会、東予分会と愛媛近鉄労組で無事故手当や表彰制度を獲得しています。
全自交労連は、4月17日から28日までを最後の統一交渉ゾーンに指定し、メーデー前の解決に向けて全力で妥結を促進することとしています。賃金の改善・回復に向け交渉を追い上げよう。



核燃再処理終焉の始まりに

使用済み核燃料再処理工場(六ヶ所村)や原発に反対する「4・9反核燃の日」全国集会が8日、青森市の駅前広場で開かれました。全国各地から労働組合や市民団体などの1030人が集まり、全自交からも青森地連、岩手地本から積極的に参加しました。
集会の冒頭、核燃サイクル阻止1万人訴訟原告団の浅石代表が挨拶し「今日を核燃再処理を終焉させるスタートの日にしよう」と訴えました。
続いて原水禁国民会議の藤本代表は「国のためにではなく命のために行動しよう」と挨拶。青森県反核燃実行委員会の三上委員長は「かつて、もんじゅは夢の原子炉だったが、今は悪魔の原子炉。福島を忘れず全国の原発を葬ろう」と呼びかけました。
その後、基調報告と全国からの報告を受け、集会アピールを採択し、最後に平和労組会議の江良議長(全自交青森地連書記長)の音頭で力強くガンバロウを三唱し、集会を終えました。
集会後、参加者は青森市内の中心部をデモ行進し「ストップ原発」を道行く市民に訴えました。
核燃・原発の廃止を訴えデモ行進


特定・準特定のフォローアップを公表する

北海道交運労協ハイタク部会は3月27日、北海道運輸局に要請を行い、労働側11名が参加しました。要請事項に対する回答を受けた後、意見交換を行いました。
運輸局は①札幌交通圏の特定地域計画の認可申請について、適正化・活性化がスムーズに進展するよう尽力する②特定及び準特定地域のフォローアップは全事業者を対象に減車等の状況、日車営収や賃金の改善度及び活性化の進捗状況等をハイヤー協会と国交省のホームページで公表する③新経済連盟が提唱するライドシェアは、運行管理・車両整備等、安全面で大きな問題があり、極めて慎重な検討が必要であることは国交省大臣答弁でも繰り返し言われているが、過疎地を多く抱える北海道においても同様である、と回答しました。
また、意見交換では、「特定地域である札幌交通圏で預かり減車(全日制限)で抹消登録を行った車両を特定地域指定解除後、6ヵ月以内に新規登録を行うことが可能である」とし、特定地域から準特定地域に変更後、6ヵ月以内に新たに全日制限の届け出を行えば準特定地域の指定解除まで権利を有すると説明しました。また、新たに全日制限の届け出を行わなければ通常の減車扱いとなることも確認しました。
辻沢自動車交通部長(左)に要請書を手交する
山崎交運労協ハイタク部会副部会長(右)


公共交通として魅力ある賃金は不可欠だ

2017春闘ヤマ場の闘いに決意固める
全自交北海道地連は4月3日、北海道鉄道会館5階大会議室を会場に「2017春闘勝利・白タク合法化阻止」を掲げ、春闘総決起集会を開き、組合員・役員・来賓ら65名が参加しました。
主催者を代表して挨拶した森長委員長は、労働条件の低下に伴い乗務員の高齢化が深刻な状況を述べ「乗務員不足を原因として事業継続が困難となる事態が懸念される」と危機感を表すとともに、「タクシーは、地域生活に欠かせない公共交通だ。こうした社会的要請に応えるためにも魅力ある賃金・労働条件の整備が不可欠だ」と述べ、「月額1万円を要求し、企業内最低賃金を時間額1000円以上で協定するように奮闘しよう」と参加者に訴えました。
また、札幌交通圏での特定地域協議会について報告し、「19%の台数削減計画が合意された。今後進む減車により会社の経費が削減されるがこの部分を賃金改善につなげて行こう」と呼びかけました。
さらに、「白タク合法化の動きは、本年が正念場となる」との認識を示し、絶対阻止に向け運動強化を呼びかけました。
最後に「安倍政権が揺れている。今こそ政治の流れを変えるときだ。6月にも衆議院解散総選挙が行われる可能性があると言われている。必ず勝利し、安倍政権の暴走を止めよう」と締めくくりました。
来賓あいさつでは、連合北海道の永田組織労働局長が、連合北海道が集約した3月末時点の妥結状況を報告するとともに、中小、非正規等で地域最賃に張り付く労働者が29万人いることを示し、「底上げ・底支え」「格差是正」の闘いを前進させることの重要性を訴えました。続いて、北海道交運労協の江戸事務局長が「ライドシェアとジャスタビの白タク問題を交運労協全体の課題として闘う」と連帯の挨拶を行いました。
鈴木書記長が春闘統一闘争の推進と白タク合法化阻止の取り組みについて課題を提案し、その後、集会決議の提案・採択を行い、成功裡に集会を終えました。


全自交に結集し、ともに白タク合法化阻止しよう

品川駅の高輪口でドライバーと対話する仲間
全自交東京地連(溝上委員長)は4月12日、東京都内の東部地区を中心にライドシェア・白タク合法化反対を訴える街頭宣伝を行いました。
東京地連の仲間5名で亀有駅、綾瀬駅、竹ノ塚、品川駅、新橋駅、東京駅のタクシーのりばで、東京地連が作成した「安全・安心と品質を破壊する白タク合法化絶対反対」「東京地連に結集し、ともに運動をすすめよう」のビラとともに「安全と労働を考える市民会議」が作成した「大丈夫?ライドシェア」のパンフレットを配布しました。また、道行く市民に、白タク合法化反対を訴えるチラシ入りのマスクを配布し、ライドシェアの危険性を訴えました。各駅でドライバーから「こう言う訴えは大事ですね」「全自交の皆さん頑張って下さい」等、多くの激励を受けました。
ウーバーなどが世界各地で行っている「ライドシェア」は、安全対策や防犯対策が極めて不十分であるばかりでなく、請負事業者として無権利労働を強いるなど、世界各国で様々な問題を発生させ、社会問題になっています。欧州や台湾では業務停止命令が出されています。
東京地連は4月14日に、東京・北西部での宣伝活動も行っており、白タク合法化阻止の運動を強化しています。



現代の治安維持法の野望をくじこう

共謀罪NO!監視社会を許すな!
与党が衆議院で「共謀罪」新設法案の審議入りを強行した4月6日、東京・日比谷野外音楽堂で「共謀罪法案の廃案を求める4・6大集会」が開かれ、3700人が結集しまし、全自交労連からも積極的に参加しました。主催したのは「共謀罪NO!実行委員会」と「総がかり行動実行委員会」。
開会あいさつで海渡雄一弁護士は「今こそ歴史に学び日本を戦争する国にしないために現代の治安維持法、共謀罪法制定の野望をくじこう」と参加者に訴えました。集会では社民、民進、共産、自由、沖縄の風が登壇し、共謀罪の危険性を訴え、廃案に向けた闘いに全力をあげることを呼びかけました。「共謀罪」が成立すれば「メールやラインでも合意は成立する」としており、とんでもない監視社会を招くことは必至です。労働組合として絶対に廃案に追い込まなければなりません。

全国自動車交通労働組合連合会
〒151-0051 東京都渋谷区千駄ヶ谷3-7-9
TEL:03-3408-0875 / FAX:03-3497-0107
E-MAIL: zenjiko-roren@zenjiko.or.jp
Copyright(c) Zenjiko-roren.National Federations of Automobile Transport workers Unions.ALL RIGHTS RESERVED.